本来这些是没什么作用的,网上的教程也一大篇,但是大多数的都已经是很早时期的.现在给大家提供个新的投诉教程,不仅仅是转移的投诉.
首先我们打开中文页面的投诉网页:http://www.icann.org/zh/resources/compliance/complaints

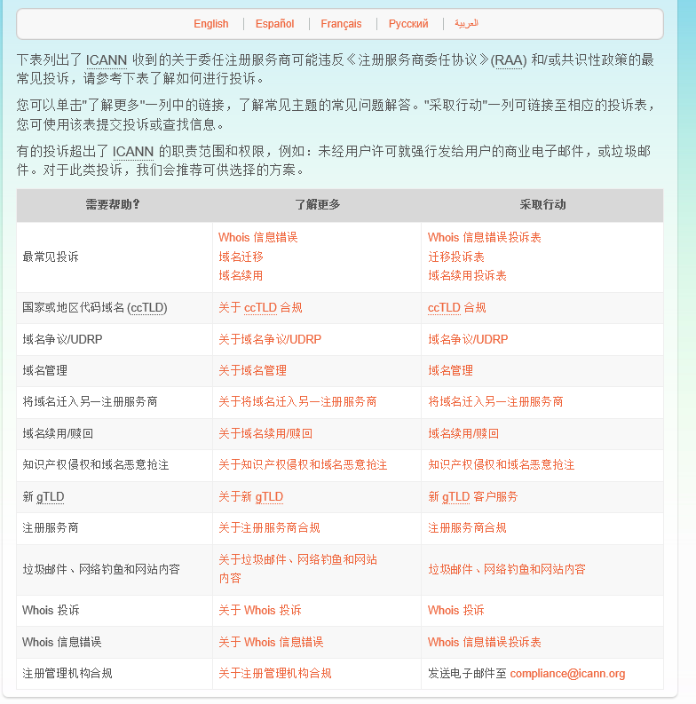
在上面我们可以看到明显的有中英文的切换还有其他的一些相关的语言,连域名贵了都可以投诉,但是这个限度的.

我们也可以投诉一些垃圾网站或者钓鱼网站等等,甚至如果你有一个品牌的话可以发起域名品牌仲裁.如果对于注册商不满也可以直接投诉。

这样显得更加直接些,我们常用的投诉就是域名转移投诉咯,可以看到的是域名迁移这项投诉也在常用投诉之列,我们不需要了解更多,

点击采取行动下的域名投诉,可以直接进入到投诉表格的填写页面.

上图详细说明了各项的填写标准和填写说明,我的是经过谷歌翻译的,可能大家的没有经过翻译,按照图片的填写即可,

填写完注册商会有五个工作日的时间处理,一般会打电话询问清楚情况,然后把转移密码发送到whois邮箱的。

不过也有很多没素质的,什么都不说,直接把转移密码发送过来的.